当前版:04版
发布日期:2025年07月11日
关于天门市基本医疗保险门诊慢特病部分病种到期复审的公告
文章字数:947


  天门市广大参保人员:
  根据《湖北省医疗保障局关于进一步加强全省基本医疗保险门诊慢特病保障工作的通知》 (鄂医保发〔2023〕21号)以及《天门市基本医疗保险门诊慢特病管理实施办法》 (天医保发〔2023〕8号)有关要求,对设定了复审期限的门诊慢特病病种需要进行复审。为确保参保人员门诊慢特病待遇不受影响,请在规定时间内进行门诊慢特病待遇复审申请。现就有关事项公告如下:
  一、复审病种及对象
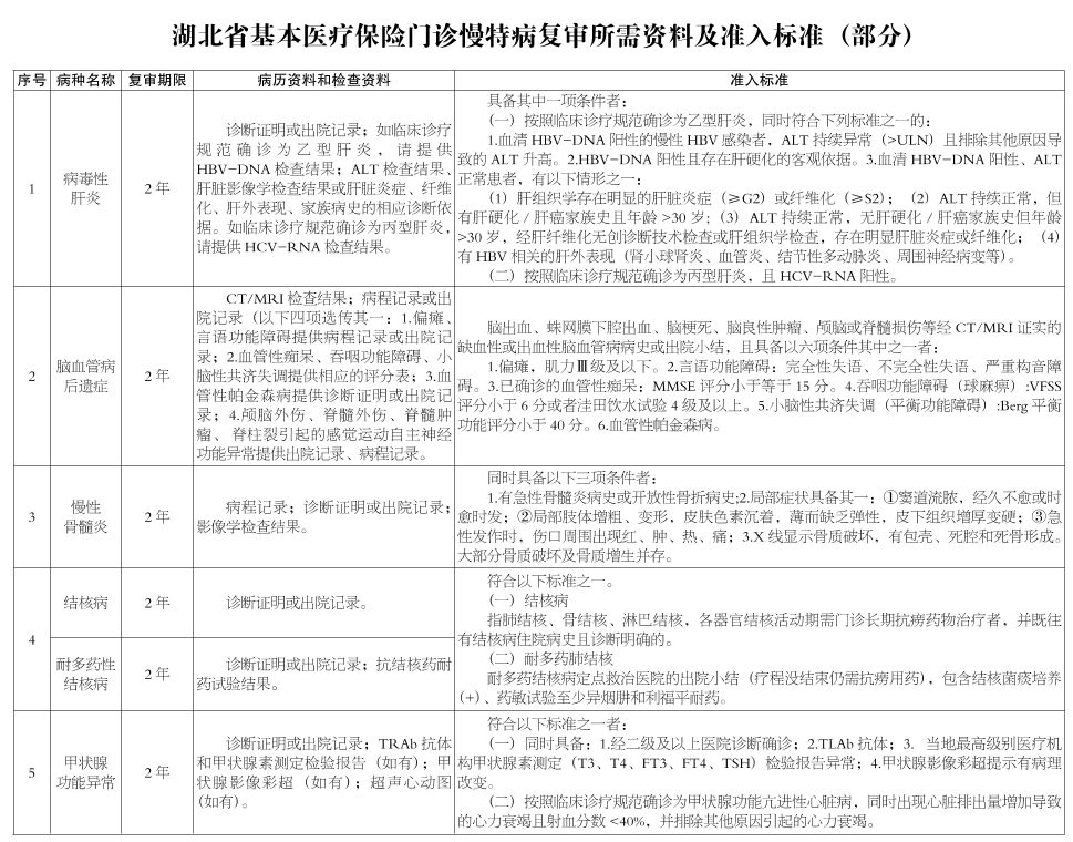
  复审病种:指《天门市基本医疗保险门诊慢特病管理实施办法》明确复审期限为2年的病种,具体为:病毒性肝炎、脑血管病后遗症、慢性骨髓炎、结核病、甲状腺功能异常;
  复审对象:2023年10月1日以前享受上述5种门诊慢特病待遇的参保人员。
  二、复审受理时间及地点
  (一)复审受理时间:
  2025年7月7日—9月19日(法定节假日除外)。
  (二)复审受理地点:
  政务中心医保服务区和各乡镇便民服务中心医保窗口。
  三、复审资料
  (一)《天门市基本医疗保险门诊慢特病待遇复审认定申请表》;
  (二)身份证复印件;
  (三)原则上须提供近两年内二级及以上医疗机构相关住院资料及相关检验、检查报告单,未住院治疗的可提供门诊病历及相关检验、检查报告单,并按要求加盖就诊医疗机构公章。
  四、复审方式及流程
  (一)复审方式:
  线下集中复审。
  (二)复审流程:
  1.申请。参保人或其委托人可通过各医保经办窗口进行申请,提交申请表及所需病历、检查等相关资料;
  2.受理。各医保经办窗口收到申请后,查验申请人的门诊慢特病信息,核查申报病种与病历诊断是否相符。材料不齐全的,一次性告知需补正材料;
  3.鉴定。市医疗保障服务中心在集中复审期内每月底组织医保专家进行集中复审;
  4.确认。复审结果确定后,按照复审结果执行。未在规定时间提交复审申请的,复审期限截止后不再继续享受相应待遇。复审结果通过短信方式进行告知。
  五、其他事项
  (一)在2025年度内复审通过的,门诊慢特病病种限额标准按全年剩余额度执行;
  (二)根据门诊慢特病病种复审年限,复审期限截止前6个月内申请复审。复审期间仍按原病种继续享受相应待遇;
  (三)对于行动不便或在外地的患者,可以委托他人代办或通过邮寄的方式提交资料进行复审。邮寄地址:陆羽大道东10号政务服务中心二楼(万达广场对面)政务服务中心医保窗口,联系人郭梦园,联系电话0728-5231655。如有任何疑问或需要帮助的,请随时联系各医保经办窗口。

本报地址:天门市竟陵鸿渐路173号  邮政编码:431700  版权所有:天门日报社