网站首页
|
数字报首页
|
往期浏览
|
常见问题
|
使用说明
欢迎您阅览天门日报 您是第
位访客
当前版:02版
首版
上一版
下一版
末版
发布日期:
2025年05月27日
文章标题
文章内容
文章作者
上一篇
下一篇
字体:
放大
缩小
默认
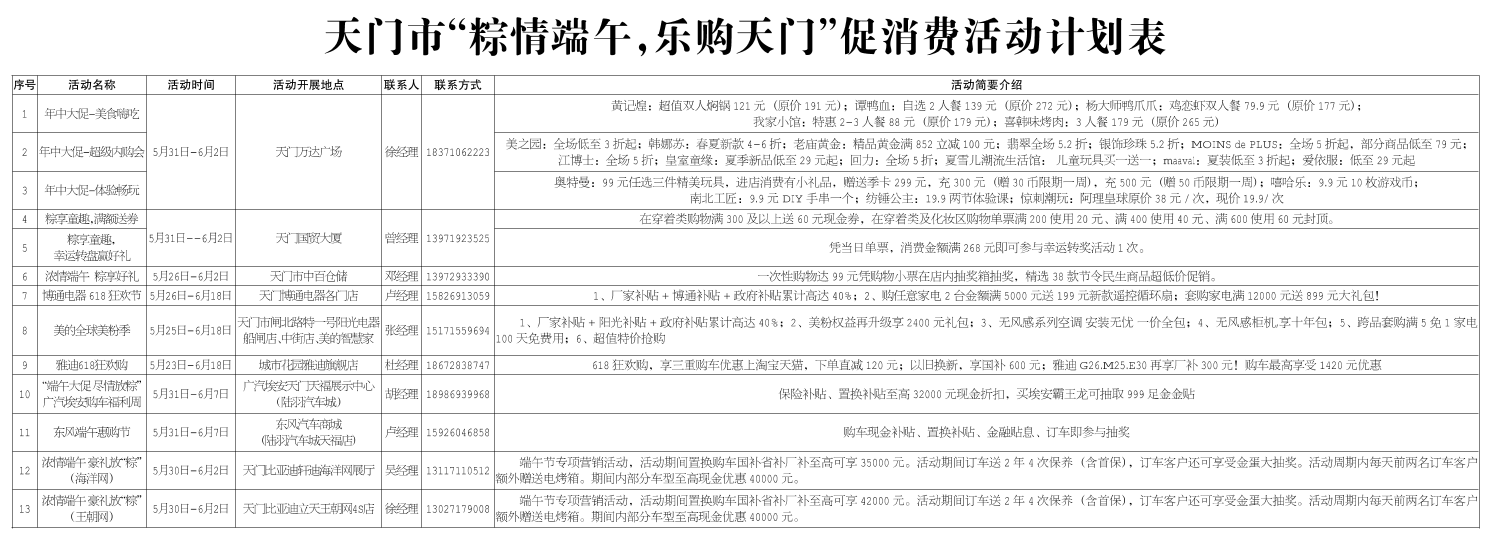
天门市“粽情端午,乐购天门”促消费活动计划表
文章字数:0
本报地址:天门市竟陵鸿渐路173号 邮政编码:431700 版权所有:天门日报社